当前位置:首页 〉关于我们 〉新闻中心 〉新闻详情

只播放音乐,酒吧和其他店铺用什么音箱性价比高?

  • 作者 / 威力声音响
  • 时间 / 2024-03-08
对于店铺音响来说,尤其是环境,真的对音箱至关重要。店铺音响是服务客人的,是为了能够让消费者有一个比较好的消费体验,而消费者在店内选购商品的时候,是走动的、流通的,因此音箱较好的选择就是吸顶音箱,而且吸顶音箱从上至下的声场也更符合商业空间,声音效果均匀;
 
1、如何选店铺吸顶音箱?
https://baijiahao.baidu.com/u?app_id=1664482876485997
 
看大小,吸顶音箱需要适应天花板的空间和结构,根据声学原理和设计风格,尺寸上会比其他类型的音箱要小一些,一般在5到10英寸之间。这是需要节省空间和重量;
 
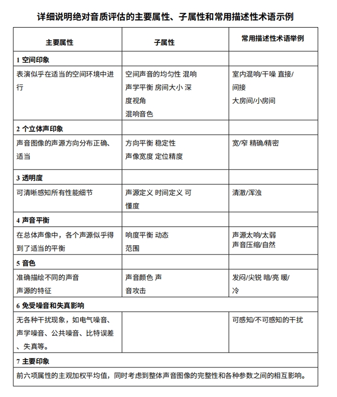
看材质,吸顶音箱作为无源音箱,其音质的评判很大程度上来源于音箱的材料,例如高音单元材质、振膜、发声磁路系统;以威力声ix7吸顶音箱为例,它的高音单元是采用铝制材料和丝膜振膜,这给其带来了非常通透的高音表现,按照音频质量评分标准,差不多能有3.5分。
 
看音质,吸顶音箱的音质表现主要体现在中高频段,中高频段表现是否均衡、流畅是判断其音质好坏的重要标准,而影响它音质的主要因素就是材质;
                        
2、点位设计
 
一般一个吸顶音箱可以覆盖30平左右的空间,安装的时候避免安装在靠墙50cm以内,两支吸顶音箱保持在5米左右,减少声音直接反射和干扰。同时根据店铺区域的划分,货架多的区域应该集中安装,仓库区域可以选择不安装;同时需要搭配a类功放,功率大,操作便捷,可以带动四支以上的吸顶音箱。
例如威力声V3shuang双声道A类功放:


 
 
3、歌曲选择
 
店铺歌曲的选择最好能够搭配吸顶音箱的音质表现力来选择,才能完全发挥出专业吸顶音箱的性能;
 
吸顶音箱的音质表现力主要集中在中高频段,这个频段主要负责还原人声,乐器,歌曲等的音色,细节,情感等。中高频段好的歌曲类型主要有这两类:
 
①人声类:人声类的歌曲类型是指以人声为主要元素的歌曲类型,如流行,摇滚,民谣,R&B,灵魂,爵士,歌剧等。人声类的歌曲类型可以充分展示歌手的嗓音,技巧,表达等,给听众带来丰富的情感体验。
 
②器乐类:器乐类的歌曲类型是指以乐器为主要元素的歌曲类型,如古典,轻音乐,新世纪,电子,世界音乐等。器乐类的歌曲类型可以展示各种乐器的特色,风格,技巧等,给听众带来优美的旋律和和谐的和声。
 
因此,一套好的店铺吸顶音响系统应该做到融入式的安装、专业的点位设计、简单高效的调节操作,并且能够充分地还原中高频段的音乐,做到以上这些,才能算得上专业的商业店铺吸顶音箱系统;
推荐产品